
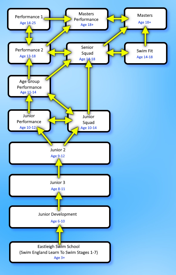
Masters Performance Squad

- Total Hours Per Week: 8hrs
- Age Range: 18+ only
Squad Description
The Masters Performance Squad is designed for experienced adult swimmers who wish to train at a higher competitive level. Entry to this squad is at the Head Coach’s discretion and intended for those demonstrating consistent commitment, strong technical ability, and competitive ambition.
Training is focused on achieving competitive standards at Masters open meets, county, regional and national Masters championships. Swimmers are expected to train regularly, contribute positively to the squad environment, and take an active role in improving their performance.
While the squad retains the supportive and social environment of Masters swimming, its primary focus is performance. Sessions will include advanced technical drills, targeted race-pace sets, strength and conditioning elements, pacing work and season planning guidance.
Swimmers in this squad will be role models within the club, demonstrating professionalism, discipline, and a positive training attitude.
Criteria
These are the minimum expectations for training in the Masters Performance Squad. Entry is at the Head Coach’s discretion and meeting the criteria does not guarantee selection.
- Consistent attendance of at least 70% of sessions.
- Regular participation in Masters competitions and/or Open Meets throughout the year.
- Be able to comfortably hold 100m Freestyle turnarounds on 1:30 during training.
- Be able to swim 6 × 100m Freestyle @ 1:45.
- Be able to swim 8 × 50m Choice @ 1:00.
- Be able to kick 10 × 50m Choice @ 1:20.
- Meet basic multi-stroke competency: be able to swim 50m on at all four strokes in accordance with Swim England stroke laws.
- Possess solid race-legal starts, turns, and finishes across all strokes used in competition.
- Be confident using the pace clock and capable of following structured, fast-paced training sets.
Swimmers who cannot meet the above expectations, without good reason, may be moved to the standard Masters Squad where training demands are more appropriate to their goals, commitments, and performance level.
Training Equipment
(All equipment should be labelled with swimmer's name and kept in good working order)
- Swimming Hat
- Goggles plus spares
- Kickboard
- Pullbuoy
- Snorkel
- Paddles
- Fins
- Drinks Bottle (700ml)
Eastleigh Swim Club Masters swimmer Kate Steels has taken on one of her most ambitious challenges yet – completing a 21.5km swim from Baltimore to Fastnet Rock in Ireland, with hopes of setting a new ladies' record.
Eastleigh Swimming Club took part in the Salisbury Swimming Club Open Meet
We are thrilled to share that our team captain, Alana Maddock, has officially qualified for this year’s Summer Nationals.